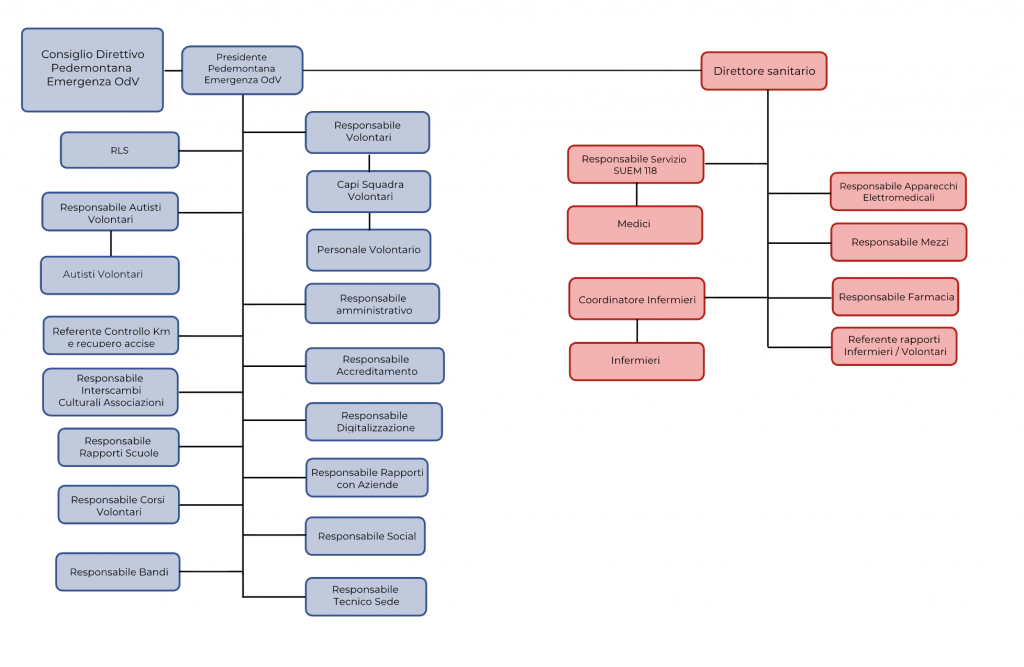
Chi siamo
L’Associazione Pedemontana Emergenza si è costituita in data 20-01-2000 grazie a 57 cittadini fondatori residenti nel territorio della Pedemontana Trevigiana.
La missione di Pedemontana Emergenza OdV è di contribuire a rispondere ai bisogni di assistenza socio-sanitaria e sociale provenienti dalla popolazione, locale e non, attraverso l’attività dei propri volontari, la messa a disposizione dei mezzi (ambulanze) e dei fondi raccolti a sostegno dell’attività, l’integrazione e la collaborazione con tutte le istituzioni e realtà che possono contribuire alla promozione e al raggiungimento degli obiettivi di:
• Soccorso e Protezione Civile, per il trasporto di malati e feriti al pronto soccorso, con l’assistenza di un medico, convenzionandosi anche con Enti pubblici;
• Socio-Sanitario, a garanzia della salute del cittadino con interventi di assistenza sanitaria e di servizio di taxi sanitario;
• Valorizzazione della persona, organizzando corsi di educazione alla salute ed al primo soccorso, sanciti nel proprio atto costitutivo.
Nel perseguire i suoi obiettivi, Pedemontana Emergenza OdV si impegna a:
• Diffondere, sensibilizzare, presso la popolazione e le istituzioni, i principi di solidarietà sociale e incoraggiare l’attività di volontariato a favore della collettività;
• Promuovere e attuare azioni di educazione sanitaria alla popolazione;
• Curare la formazione, l’addestramento, l’inserimento e l’aggiornamento periodico dei volontari;
• Mantenere e migliorare la preparazione dei volontari, soprattutto per quanto riguarda il ruolo e il comportamento da adottare durante gli interventi effettuati in presenza di personale medico-infermieristico;
• Garantire da parte dei componenti delle squadre di volontari prestazioni adeguate al tipo di intervento richiesto nel rispetto dei protocolli e dei principi etici applicabili. In particolare di quelli approvati dal Direttore della Centrale Operativa SUEM 118 e dalla Direzione Sanitaria;
• Favorire il coinvolgimento dei volontari, adeguatamente addestrati e preparati, nell’ambito di servizi di interventi di emergenza e d’urgenza e di protezione civile;
• Raccogliere i fondi a sostegno dell’attività attraverso iniziative promozionali e azioni di sensibilizzazione presso Enti Istituzionali e privati;
• Mantenere in buon stato di efficienza e integrità i mezzi in dotazione e garantire il loro continuo adeguamento all’evoluzione delle tecnologie, delle esigenze dei Committenti (ULSS e privati), ai bisogni e aspettative degli utenti e della normativa applicabile; nel corso dell’anno 2016 sono stati effettuati complessivamente km 136.524.
• Curare e mantenere nel tempo relazioni di reciproca collaborazione con i Committenti, gli Enti e le Comunità Locali, i Partners e gli Sponsor;
• Assicurare il rispetto delle norme di legge e degli adempimenti obbligatori relativi alle attività svolte, ai mezzi e agli operatori utilizzati nell’erogazione dei propri servizi, in particolare della normativa sulla privacy.
L’Associazione è stata iscritta in data 26/06/2000 nel registro regionale delle Organizzazioni di Volontariato, della Regione Veneto, al n. TV 0427 e aderisce a A.N.P.A.S. (Associazione Nazionale Pubbliche Assistenze).
Dalla sua costituzione svolge servizio con apposita convenzione con l’Ulss 2 Marca Trevigiana, nel SUEM della pedemontana del Grappa, dell’Asolano e di Valdobbiadene (distretti di Pieve del Grappa e Valdobbiadene) con ambulanze proprie, acquistate con il contributo di enti, ditte, associazioni, molti privati e degli stessi volontari.
Oltre a quanto richiesto nella convenzione e cioè la concessione dei mezzi all’Ulss stessa, l’associazione mette a disposizione i propri volontari, dal lunedì al venerdì dalle ore 18:00 alle ore 22:00, nella giornata di sabato, domenica e festivi dalle ore 8:00 alle ore 14:30 e dalle ore 14:30 alle ore 22:00, per garantire alla popolazione una maggiore presenza di mezzi ed uomini.
Pedemontana Emergenza OdV è situata nel comune di Pieve del Grappa in provincia di Treviso.
La sede legale si trova in Via IV Novembre 30, Pieve del Grappa mentre la sede operativa è in Via Monte Grappa 17, Pieve del Grappa.
I locali dove si trovano le sedi operative (centrale operativa, locali riservati al personale medico, infermieristico ed ai volontari, rimessa dei mezzi, garage sala attesa, ambulatori, ecc.) sono di proprietà dell’U.L.S.S. 8 di Asolo che hanno la competenza del territorio.
La collocazione territoriale che caratterizza la sede di Pedemontana Emergenza OdV è l’equidistanza dai tre grandi poli ospedalieri e più precisamente: il polo ospedaliero di Bassano del Grappa (che dista circa 20 km) appartenente all’U.L.S.S. n. 7 in provincia di Vicenza, il polo ospedaliero di Montebelluna e quello di Castelfranco Veneto (che distano circa 24 km) di competenza entrambi dell’U.L.S.S. n. 8.
Dotazione e Risorse dell’Associazione
L’associazione è attualmente dotata di:
8 ambulanze, così suddivise:
2 ambulanze di prima emergenza con base presso la sede di Pieve del Grappa
1 ambulanza di prima emergenza con base a Valdobbiadene
2 ambulanze per soccorso in ambiente ostile, anch’esse con base a Pieve del Grappa
4 automediche, basate nelle sedi di Pieve del Grappa e Montebelluna: utilizzate per interventi di emergenza avanzata.
Il personale dell’associazione è composto da 104 soci, di cui:
61 volontari, tra cui:
35 soccorritori
26 autisti
Asolo – Borso del Grappa – Castelcucco – Cavaso del Tomba – Pieve del Grappa – Farra di Soligo – Fonte – Maser – Monfumo – One di Fonte – Pederobba – Pieve di Soligo – Possagno – Refrontolo – San Zenone degli Ezzelini – Segusino – Valdobbiadene – Vidor
Lo Statuto
Statuto-Pedemontana-Emergenza-odv-novembre-2022Organigramma

